|
|
|
IN ESCLUSIVA
PROCESSO TELEMATICO
25 MARZO 2026 ORE 18:46
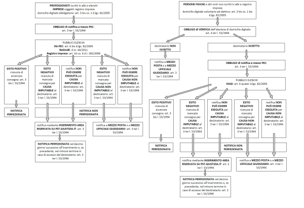
Quando la Pec fallita ricade sul destinatario? Come si notifica a professionisti, imprese, privati e Pa?
 | DARIO FERRARA (In allegato gli schemi e i modelli di relata e istanza Unep) |
|
La consultazione degli articoli è riservata agli utenti abbonati.
Gentile professionista,
solo abbonandosi a Cassazione.net potrà avere (con un prezzo che oscilla da 307 a 650 euro all'anno) TUTTO ciò che è necessario per il suo aggiornamento professionale: le NEWS in tempo reale inviate via email, le BANCHE DATI (oltre 3 milioni di documenti per l'abbonamento in versione "Gold"), la nuova RICERCA SEMANTICA, la APP per dispositivi Apple e Android con le notifiche gratuite delle notizie, la PEC in omaggio.
Registrandosi a Cassazione.net potrà accedere al primo livello di informazione che le consentirà di consultare gli articoli, le massime per i primi 5 giorni, inoltre ricevere in maniera completa gli aggiornamenti in tempo reale e la newsletter serale per i primi 15 giorni.
CASSAZIONE.NET, L'INFORMAZIONE CHE TI VIENE A CERCARE
Se desidera maggiori informazioni chiami al numero: 06 69922624
|
|
|
|
Giustizia Penale
Giustizia Tributaria
Giustizia Lavoro
Giustizia Codice della Strada
Giustizia Famiglia
Giustizia Condominio
Giustizia Fallimento
Avvocati e Deontologia

| NULLITÀ E INEFFICACIA DEI MUTUI BARCLAYS INDICIZZATI AL FRANCO SVIZZERO
CON GIURISPRUDENZA
- Analisi sistematica delle clausole contrattuali
- Nullità per la violazione della normativa sulla trasparenza
- Inefficacia per violazione del Codice del consumo
- Nullità della clausola sull'estinzione anticipata
- Eccezione di annullabilità in caso di richiesta di pagamento
- Conseguenze della sottostimata indicazione dell'ISC
- Conclusioni e Quesito da inserire nell'atto di citazione di Andrea Sorgentone e Antonello Caria
|

| LA NULLITà PARZIALE E TOTALE DEI CONTRATTI CHE FANNO RIFERIMENTO AI TASSI EURIBOR
(Aggiornato con l’ordinanza della Corte di Cassazione n.34889/2023)
Cosa sono e come sono quotati i tassi Euribor
Commento all’ ordinanza C. Cass. n. 34889/2023
Ulteriori nullità proponibili oltre quelle all’esame della C. Cass.
Criticità del sistema di calcolo dei tassi Euribor
Impostazione della domanda di ricalcolo e di ripetizione
Commento alla giurisprudenza di merito di Andrea Sorgentone
|

| IL CONTENZIOSO SULLE CESSIONI DEI CREDITI IN AMBITO BANCARIO
Con schemi e fac-simile di ATTO DI OPPOSIZIONE EX ART.615 C.P.C. di Luigi Quintieri
|
|
|
|